
長崎県商工会連合会では、基金25億円の運用益により、「長崎県農商工連携ファンド事業」を実施しています。
この事業は、長崎県内の品質優良、豊富で多様、かつ安全な「農林畜水産物」等の地域資源と、中小企業等が有する技術開発力や販売力等の経営資源を、両者の連携により新産業の創出や販路拡大に結びつけ、地域経済の発展を図ることを目的に実施しています。 本事業を活用し、様々な新商品が生み出されていますが、この度、令和8年度の募集を開始します。

R5年度採択事業(R6年度製品化):「コラーゲン入りあご旨だし」 ※栄養機能食品

R6年度採択事業(R7年度製品化): 畑のサプリ「.hel(ドットヘル)」 ※機能性表示食品

R6年度採択事業(R7年度製品化): ミツバチ用忌避剤「ビーズケア」
※その他本事業で開発した商品は、ホームページからご覧いただけます。⇒ https://nagasakinsfund.com/category/item/
応募受付期間
令和8年1月9日(金) ~ 4月15日(水) 17時必着
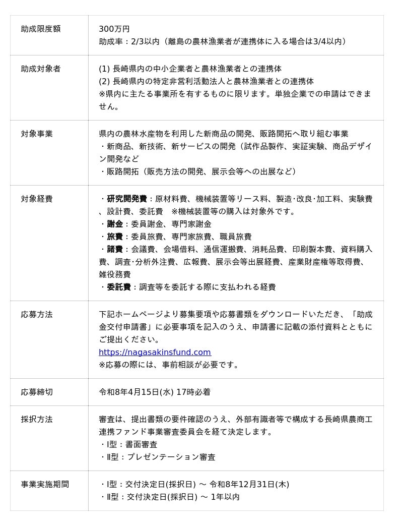
<助成金の概要>

詳細につきましては、下記ホームページより募集要項をご覧ください。
尚、応募をご検討の方は、事業内容等の確認を行いますので、事前に長崎県商工会連合会までご連絡をお願いします。
◆本プレスリリースに関するお問い合わせ
長崎県商工会連合会 指導部 企業支援課
担当:泉・田中・江崎
TEL:095-824-5413
FAX:095-825-0392
MAIL:nagasakinsfund@shokokai-nagasaki.or.jp
公式サイト:https://nagasakinsfund.com









