
2026年3月29日(日)、熊本港を出発した「つばめ」は、九州各地を巡る航海を続けてまいりました。
そしてこのたび、いよいよ博多駅前広場に到着いたします。「つばめ」の到着に際しまして、同会場にて特別イベントを開催いたします。ステージイベントや飲食・物販ブースなど、「つばめの大冒険」の集大成をお楽しみいただける内容となっております。
このたび、イベントの詳細情報を公開いたしました。ぜひこの機会に博多駅前広場へお越しください。
皆さまのご来場を心よりお待ちしております。

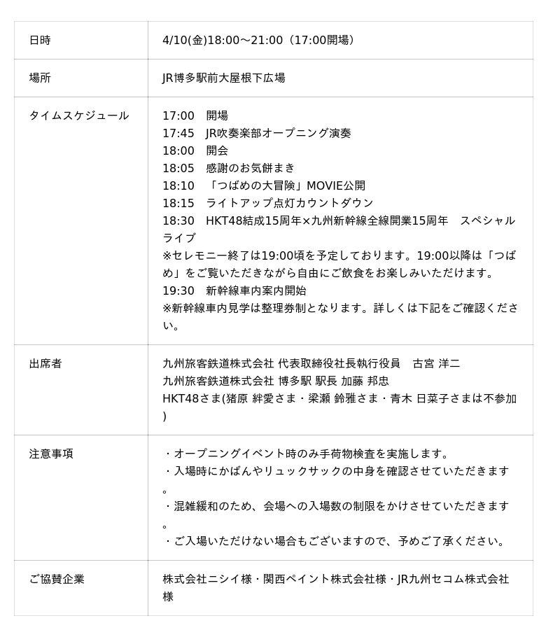
■ 4/10(金) 「つばめ、満開」オープニングセレモニー 開催概要

■ 4/10(金) 「つばめ、満開」出店店舗について

博多駅前広場の簡易図面と「つばめ」車内見学整理券配布場所について

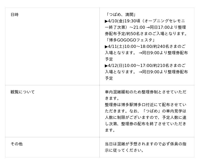
■ つばめの車内見学について

■ HKT48結成15周年×九州新幹線全線開業15周年 スペシャルライブの詳細情報


つばめの大冒険公式サイトはこちら↓
https://www.jrkyushu.co.jp/train/kyushushinkansen_15th/









